
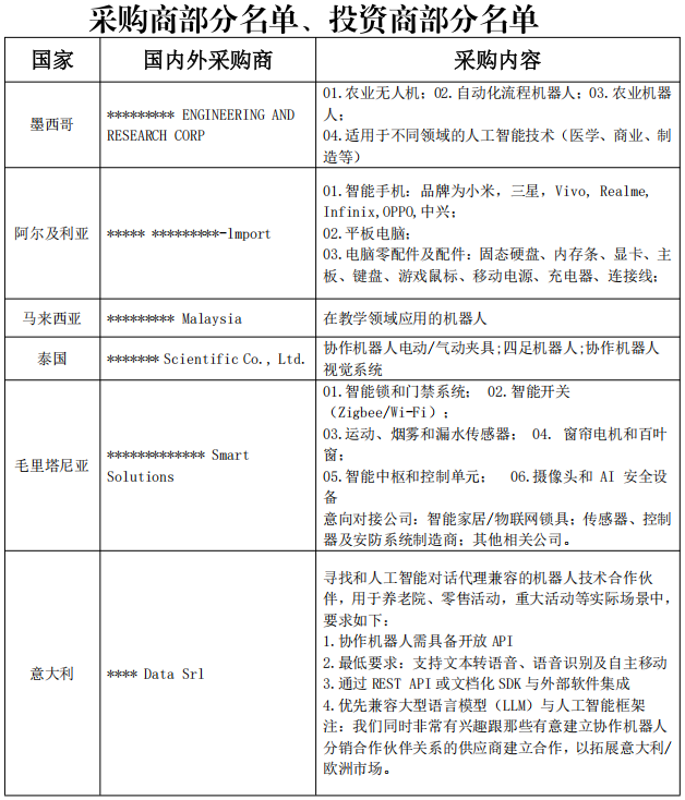
2025年11月14-16日,第二十七届中国国际高新技术成果交易会(简称高交会)将在深圳国际会展中心(宝安)举办。据第二十七届高交会组委会透露,截至目前,高交会已收到包含欧洲、北美、东亚、东南亚、中东等全球多数核心市场782家国际采购团确认参加的回函,涵盖人工智能、机器人、新能源、储能等在内广泛而深入的采购需求。 注:第二十七届高交会采购商清单(部分) 01 782家国际采购团 涵盖全球核心市场 据了解,通过线上预登记系统、线上表单以及高交会《全球采购商对接大会参会回执》完成预登记的国际组织及机构达到782家,这些采购团来自全球多个核心市场的百余个国家和地区,包括欧洲的英国、意大利、俄罗斯、西班牙、葡萄牙、斯洛文尼亚、保加利亚等国家,北美洲的加拿大、美国,中南美洲的墨西哥、洪都拉斯、巴西、阿根廷、委内瑞拉、哥伦比亚等国家,中东的阿联酋、沙特阿拉伯、卡塔尔等国家,东亚的韩国、日本、中国台湾等国家和地区,南亚的印度、巴基斯坦、孟加拉国,东南亚的泰国、新加坡、马来西亚、印度尼西亚、越南等国家,非洲的阿尔及利亚、毛里塔尼亚、利比亚、加纳等国家。 注:第二十七届高交会采购商及采购需求(部分) 高交会组委会相关负责人介绍,完成预登记的大多数组织及机构均标注了明确的采购需求,采购范围涵盖新能源与储能产业、人工智能与机器人、半导体与集成电路、消费电子、高新技术、工业设备、无人机等多个关键领域,例如墨西哥SPECTRUM+ ENGINEERING AND RESEARCH CORP公司意向采购农业无人机、自动化流程机器人、农业机器人等产品,期望在高交会寻找到长期的合作伙伴;英国HyperBug Electrical公司意向采购机器人技术、宇树科技、健康传感器、人工智能、电池技术与移动设备等,采购金额高达数十亿元;秘鲁和也门的采购团对太阳能设备、家庭储能方案、储能设备、风能发电机组等新能源与储能产品十分关注,预计将携带数亿元采购资金现场采购相关产品。 重磅嘉宾也将接踵而至。俄罗斯国家技术集团公司中国区负责人、俄罗斯鞑靼石油公司IT部门副总裁、韩国三星IT部门工程师、加纳国际商会秘书长、荷兰农业人工智能应用公司CEO、美国微软公司代表等嘉宾将莅临高交会现场参与采购对接。旺盛的国际采购需求充分展现中国在高新技术领域的突出成就,为全球经济发展以及高水平对外开放打了一针强心剂,也将持续擦亮高交会作为全球高新技术展览展示和成果交易最重要平台的金字招牌。 02 据介绍,高交会组委会将根据采购商需求与现场展品匹配度,特别设置“新能源及储能产业国际采购对接区”、“人工智能与机器人国际采购对接区”、“消费电子国际采购对接区”等多个高效匹配国际采购对接区,持续推动现场交易转化。高交会组委会通过提供精准联动匹配、专属对接区、组团大巴接送、商务午餐、专人对接等“一站式”供应链升级解决方案,全面推动高科技交流合作和供需交易的达成,使高交会成为全球高新技术展览展示和成果交易最重要的平台。 第二十七届高交会组委会相关负责人表示,为切实保障参展商的参展实效,展会现场还将组织数十场产业采购商大会,组织1000余个专业采购团,现场专业观众将达到40万人次。组委会将以全方位政策礼遇,欢迎全球采购商,共同见证全球科技盛宴,开创科技与经济融合发展未来。









来源:高交会
