深圳全运会9大赛事赛程表来啦!
小编还为大家准备了
深圳全运会9大赛事赛程表来啦!
小编还为大家准备了
第十五届全运会乒乓球、羽毛球
足球、游泳、跳水等
热门赛事时间表来啦!
第十五届全运会乒乓球、羽毛球
足球、游泳、跳水等
热门赛事时间表来啦!
全红婵、马龙、孙颖莎等
顶尖选手全运会比赛的参赛情况
以及乒乓球、跳水项目的详细比赛赛程表
全运会比赛的购票入口
赶快一起来看看吧
全红婵、马龙、孙颖莎等
顶尖选手全运会比赛的参赛情况
以及乒乓球、跳水项目的详细比赛赛程表
全运会比赛的购票入口
赶快一起来看看吧
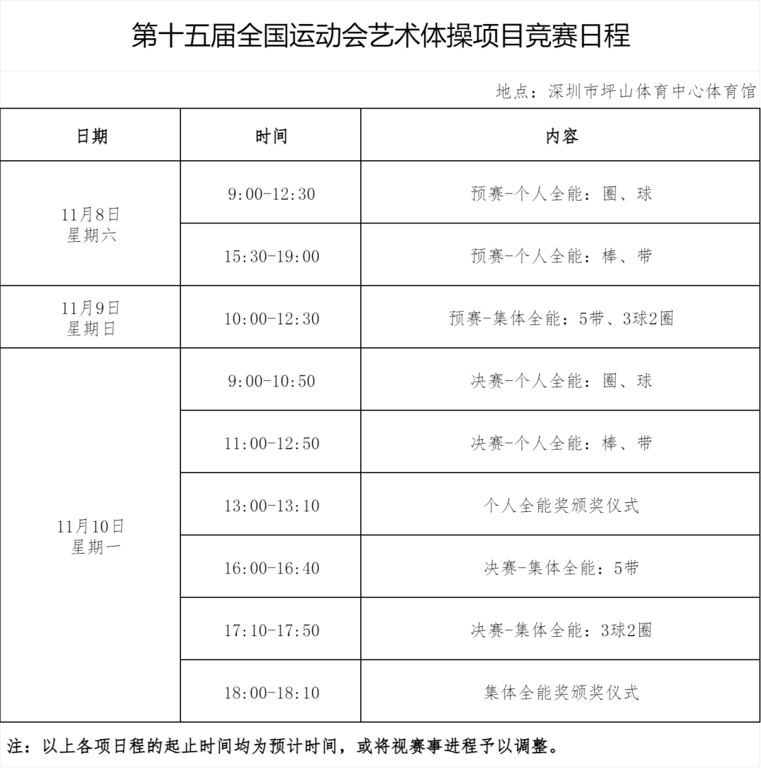
深圳9大比赛赛程表 ✅温馨提示:该部分的9大赛事均在深圳举行! ✅男子18岁以下组足球: ✅羽毛球: ✅艺术体操: ✅自由式小轮车: ✅游泳: ✅拳击: ✅男子20岁以下组足球: ✅女子篮球22岁以下组: ✅竞速小轮车:
全运会热门赛事比赛时间表 顶尖选手全运会参赛情况 图源:摄图网_700715978(仅为配图) ✅全运会热度最高的两项比赛应该就是乒乓球、和跳水了;小编带来了这两项比赛的知名选手的参赛情况 ✅乒乓球顶尖选手参赛情况:(今年乒乓球比较值得关注的是马龙出现在了乒乓球团体赛的名单中) 男子方面:马龙(北京)、王楚钦(北京)、梁靖崑(河北)、林高远(广东)、樊振东(上海)、许昕(上海)等; 女子方面:孙颖莎(河北)、王曼昱(黑龙江)、王艺迪(辽宁)、陈幸同(辽宁)、蒯曼(江苏)、陈梦(山东)、朱雨玲(澳门)等 乒乓球项目时间表: 其中全红婵出现在女子团体、女子双人10米台、女子10米台3个小项的报项当中 跳水项目时间表: ✅更多比赛赛程表推荐阅读:2025深圳全运会9大赛事赛程表汇总 全运会购票攻略 ✅方法一:官方微信小程序购票 第一步: 大家微信搜索“十五运会官方票务”小程序进行购票 也可以直接扫描上方二维码,跳转【深圳周末去哪玩】公众号,回复【全运会】关键词,即可获取全运会购票入口,然后点击对应的购票入口 第二步:点击第一个小程序购票入口后然后点击小程序里面的赛事购票;然后筛选赛区、或者直接搜索你看购票的比赛即可 ✅方法二:官方网站购票 第二步:直接点击赛事购票,然后筛选,选择你想要的比赛购票即可。 ✅方法三:线上官方代售渠道购票 第二步:点击搜索框,搜索十五运会即可; 2025年第十五届全运会简介 图源:摄图网_507786384 ✅第十五届全运会其他简称:全运会、十五运会、十五届全运会等都是指的第十五届全运会。 ✅比赛时间:11月9日-21日(肯定有人问那为什么足球赛已经开赛了,这是正常的有很多比赛都会在开幕式之前就已经比赛完了) ✅比赛地点:广东省、香港、澳门三地举行! ✅深圳承办赛事:有羽毛球、拳击、射箭、篮球(五人制女子22岁以下组)、游泳(游泳、马拉松游泳)、足球(男子20岁以下组、男子18岁以下组)、自行车(自由式小轮车、竞速小轮车)、艺术体操、马术(盛装舞步、场地障碍、三项赛)、排球(女子18岁以下组)、田径(马拉松); 全运会赛程表 ✅第十五届全运会赛程表:(目前最新版)
比赛地点







第一步:同上方一致!先进入到深圳周末去哪玩公众号后台,然后按上面图片回复【全运会】获取各个购票入口;然后选择“十五运会购票网址”即可


第一步:同上方第一步一致,不过点击的是线上官方代售渠道





来源:深圳本地宝









