欢迎访问深圳会展业公共服务平台
当前位置:首页>公共服务>通知公告
通知公告
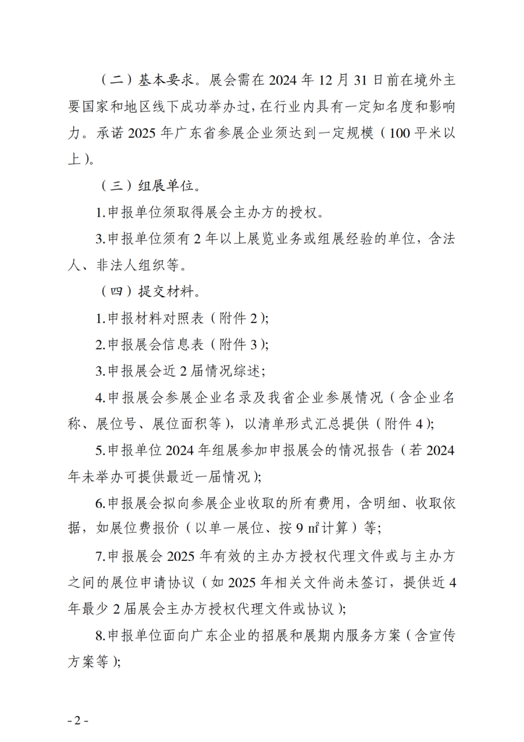
【通 知】广东省商务厅关于邀请参加2025年广东服务贸易境外重点展会项目竞争性比选的通知
时间:2025-05-19   访问量:3727


微信图片_20250519115930.png

微信图片_20250519115933.png
微信图片_20250519115934.png
微信图片_20250519115935.jpg
微信图片_20250519115936.png
微信图片_20250519115937.png
微信图片_20250519115939.png
微信图片_20250519115940.png
微信图片_20250519115941.png
微信图片_20250519115942.png
微信图片_20250519115944.jpg


请扫描下方二维码获取附件



微信图片_20250519115946.png





内容来源:广东会展组展企业协会



深圳市会展业公共服务平台

联系电话:0755-82880185 、82880186

邮编:518000

地址:深圳市福田区深圳会展中心

技术支持:TIANRUI

技术电话:400-806-5336

Copyright 2023 深圳市会议展览业协会 All Rights Reserved    粤ICP备22129154号    网站地图