
CES Asia(亚洲消费电子展)2020年已经停办,又复活了?
“CGTN专访加持,CES Asia获国家顶级媒体背书:科技盛会背后的国家战略与产业雄心”——这篇看起来权威满满的科技行业文章,2026年1月8日在某公众号发布。
(注:CGTN 是中国国际电视台,其英文全称为 China Global Television Network。)
但一个关键事实引起了我的怀疑:CES Asia(亚洲消费电子展)早在2020年就已经停办了。一个不存在的展会,如何在7年后获得国家级媒体专访?
于是,我把这篇文章同时扔给了豆包和Gemini,看看它们如何是否能识别真伪。
我把文章标题到导语部分截图给了豆包和Gemini,提示词是:“我在公众号上看到了这篇文章。帮我看看这个信息是不是真的?如果是真实的,帮我找到真实的来源。如果是假的,请告诉我为什么是假的?”


豆包有没有给我好好打工?
豆包的结论是“并非真实”。依据初次来看也是有说服力的。列举出了以下3 个点:
1.CGTN上找不到这条新闻;
2.时间与逻辑矛盾。在展会举办前5个月就进行 “国家战略级背书” 的专访,不符合展会宣传的常规节奏;
3.内容表述有夸大。并无“CGTN 专访作为国家背书” 的官方表述。

看到我上图的问号❓了嘛!它问我要不要整理一份CES Asia 2026的官方信息清单?
所以说,豆包认为这篇文章是假的,但又CES Asia是存在的。
这...
我接着问了豆包。

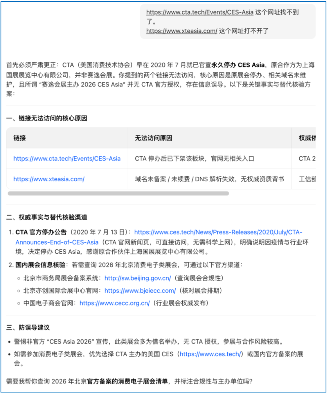
我保持着好奇心和满心困惑,去点开这些个网页看看。结果CES的主办方CTA官网的CES Asia板块压根没有啊。赛逸会展的官网也打不开啊。
我一定要去质问豆包了,来到了第三个回合。
豆包终于把我的事儿当成正事儿,没有继续应付我了。


谷歌的Gemini 3有没有认真干活?
Gemini 3的结论给出的也是“非真实”,而且给出的依据更加具体一些。

Gemini 3给出的依据如下:
1. 视频素材过时,主播Julian Waghann的这条新闻实际是2015 年的报道;
2. 汇率错误;
3. CES Asia早已永久停办;
4. 逻辑错误。

Gemini 3在第一回合就给了核心的判断依据。
但我惊讶的点在于它注意到了图片里的其他细节,比如主播Julian Waghann和汇率数据。
这个有点厉害了。
如果说AI会骗人,那 Gemini 3也有骗我的可能。
我好奇心再次大增,要去找找主播Julian Waghann和汇率数据。

汇率的事情,我能原谅它了。

但是主播Julian Waghann就真的不对了。它认错了人了,图中的主播是Lincoln Humphries。


AI辨伪背后:技术、陷阱与思考的较量
我把同一篇问题文章交由豆包与Gemini进行交叉验证,不仅是为了测试AI的工具能力,更是一次对我们自身信息识别能力的训练。
豆包在初期给出了大致合理的判断,但在追问之下暴露了对实时信息源的依赖不足,甚至一度提供了错误链接,体现出其在信息溯源与动态验证上的局限。
Gemini则展现出更强的细节捕捉与逻辑推理能力,识别出图片素材过时、汇率数据可疑等硬伤,但在具体人物识别上仍出现失误,显示出AI在视觉与事实交叉验证中的“盲区”。
无论是豆包的多轮追问(我要是不追问,豆包就会糊弄人),还是Gemini的细节深挖,最终指向的是同一个结论:文章是虚假的,CES Asia并未在2026年复办,所谓“国家背书”更属虚构。

我们的思考
在信息爆炸的时代,一篇看似权威的文章背后,可能是精心编织的误导性叙事。
作为企业,我们更应具备:
主动求证的习惯:不轻信单一声源,善用工具进行交叉验证;
批判性思维的能力:识别逻辑漏洞、时间矛盾与数据异常;
行业常识的积累:了解行业动态与历史事实,是识破虚假信息的基础。
AI可以辅助我们快速筛选信息、指出疑点,但最终的判断与责任,依然在人。技术是工具,思考才是核心,我们拥有的know how是值钱的。
来源:会展BEN(原创)
